學習中醫,某種程度上就是在學習中醫的「證候」,因為證候正是中醫診斷體系中最核心、最底層的邏輯。
在AI的協助下,我們得以一次性閱讀並解析大量古代中醫典籍,將分散於各書中的觀點加以整理、歸納出關鍵重點。
不僅如此,AI還能進一步結合天氣、節氣以及個人的經絡體質等數據模型,分析當下最可能出現的證候,並提出相對應的個人化養生策略。
透過本文,你將能更深入地理解這套運作機制,揭開中醫證候與現代科技相互融合的奧秘。
中醫證候是中醫診斷的底層邏輯
當一個現代人感到不舒服,去找西醫(現代醫學)治療的思路,像是「找故障零件」。
你會描述症狀:「我頭痛、喉嚨痛、發燒。」醫生會做檢查(量體溫、驗血、看喉嚨),找出直接原因:「喔,是A型流感病毒」或「是細菌感染」。治療目標很明確,就是「消滅病毒」或「殺死細菌」。
然而,中醫的思路,像是「分析整個生態環境」,中醫師關心的不只是「什麼病毒」,而是「你的身體內部現在是什麼『氣候』?什麼『環境』讓病毒得以猖狂?」
證候就是「你身體當下的整體狀態報告」,它不只說你哪裡痛,它告訴你:
- 戰場在哪裡:病邪在表面(像感冒初期)還是已經殺到內臟了?
- 戰爭性質是什麼:是「寒戰」(怕冷、清鼻涕)還是「熱戰」(怕熱、濃黃痰、喉嚨腫痛)?
- 你身體的軍隊(正氣)狀態如何:是兵力充足(實證),還是老弱殘兵(虛證)?
- 有什麼內奸:身體裡是不是濕氣很重(像環境潮濕)?還是廢物淤積(像瘀血、痰)?
兩個人同樣確診「流感」,症狀都有發燒、喉嚨痛,但中醫的治法可能完全相反,A病人的證候是「風熱感冒」,B病人的證候是「風寒感冒」。
如果只根據「流感病毒」或「發燒喉嚨痛」來治,兩人可能吃一樣的藥。但中醫根據「證候」診斷,會給出完全相反的處方。
證候的重要性,可以規那幾個重點:
- 「個人化醫療」的終極版:同樣的病名,因個人體質和當下狀態(證候)不同,治療完全不同。
- 「治本」的關鍵:它不只處理表面的症狀(頭痛醫頭),而是調整你失衡的「內部環境」(把潮濕的房間弄乾,火爐關小)。環境好了,病邪自然待不住,也不容易復發。
- 它是中醫用藥的「GPS導航」:沒有證候診斷,開藥就像無頭蒼蠅。有了證候,就能精確地決定該用熱藥還是涼藥?該發汗還是該滋補?該攻還是該守?
所以,當你去看中醫時,醫師透過把脈、看舌頭、問你怕冷還是怕熱等等,就是在「收集數據,分析你身體當下的證候」。
最後他告訴你「你是氣血兩虛」或「肝鬱脾濕」,這不是病名,而是你的「體質狀態報告」。後續的所有治療,都是為了把這個「失衡的狀態」調整回「平衡的狀態」。
這就是證候在中醫診斷中不可取代的核心地位,它是動態的、個人化的、且直接指導治療的「身體狀態診斷書」。
AI讓你看到古代中醫師如何思考證候
中醫是一門充滿智慧與魅力的醫學體系。無論是古代醫家,還是現代中醫師,在核心思維上其實一脈相承。
乍看之下,中醫似乎沒有隨著時代而「改變」,現代人穿著當代的服裝,卻仍沿用數千年前的思考框架。
然而,正是在這種穩定而深刻的理論體系中,我們得以跨越時空,理解古人如何看待與分析各種疾病。
在相同的思維脈絡下,AI成為一座全新的橋樑,協助我們重新解讀古代中醫的智慧,完全整合進入雲端中醫的「中醫證候資料庫」。
到了2025年底,雲端中醫將透過人工智慧技術,讓AI直接閱讀並整理所有古代中醫典籍,使用者也能隨時查閱其中的內容。
以「心火旺盛」為例,運用AI在研讀了438本古代醫書後,會將各書關於「心火旺盛」的重點,分別彙整成一篇完整的文章。
讀者只需點擊進入,就能清楚看到每一本書對於「心火旺盛」的不同論述與觀點。
由於典籍數量龐大,系統會依照朝代進行分類,使用者可自由篩選朝代,或直接輸入書名,快速找到想閱讀的醫書,了解該書如何詮釋「心火旺盛」。
從資料分布來看,明代與清代的相關著作數量尤為豐富。展望未來,雲端中醫將持續更新,讓AI閱讀更多古籍與現代著作。
我們將系統性地整理每一本書中對中醫證候的探討,讓千年的中醫智慧,以更清晰、更易理解的方式呈現在現代人眼前。
AI協助個人化養生分析
當每個人閱讀「證候」相關的文章時,腦中往往會浮現同樣的疑問:我的身體是不是屬於這一種證候?目前的不適感,到底符不符合這個描述?真的吻合嗎?
在這個關鍵時刻,AI便能即時介入,成為你的分析助手。只要點選右上角的「AI個人化分析」按鈕,即可開始進行評估。
首先,AI會根據當下的季節與節氣,分析此時最常見的證候,以及你所關注的證候與季節之間的關聯性。
多數情況下,使用者會在網路搜尋某個證候頁面,往往是因為身體已經出現部分相符的症狀,而這些不適症狀,其實都只是季節性常見現象。
例如,冬季時容易出現「脾胃陽虛」,夏季則常見「心火旺盛」、「脾胃濕熱」等狀況。
證候的形成,往往隨著四時變化而反覆出現,年復一年、日復一日。AI也會協助你理解其中的規律與中醫理論。
接著,AI會結合你的「經絡體質」,進一步分析該證候與經絡之間的關聯,讓你在判斷自身狀態的同時,也能學習到經絡與證候之間的相互影響。
只要你有填寫相關的病史,AI也會依照你的病史,與該季節證候進行綜合的分析。
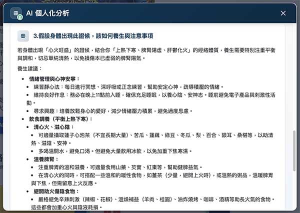
最後,AI會根據這個證候,提供相應的季節性養生建議。多數情況下,只要依照這些養生方式進行調整,便能有效、快速地改善證候,讓身體回到更平衡的狀態。
在AI的協助之下,可以協助閱讀大量古代的中醫典籍,也可以協助個人化的證候分析。
只要你已經建立「經絡體質」數據,就可以順利運用此系統,這是在AI時代下,呈現最個人化的養生系統。

討論留言
載入中...